Soruyu çözmek için bir seçeneğe tıkla, ardından cevabı kontrol et.
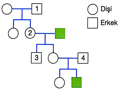
Aşağıdaki soyağacında yeşil renkli bireyler Y kromozomuna bağlı bir özelliği fenotipinde göstermektedir.

Rakamlarla gösterilen bireylerin hangilerinde bu özelliğe ait gen kesinlikle bulunmalıdır?
Aşağıdaki soyağacında mor renkte gösterilen bireylerin kulak memesi ayrıktır. Kulak memesinin yapışık olması ayrık olmasına baskındır.

Buna göre aşağıdaki çıkarımlardan hangisi yanlıştır?
Aşağıdaki soyağacında insanda M ve N faktörlerinin kalıtımı gösterilmiştir.

Buna göre ? ile gösterilen bireyin MN fenotipli kız çocuğu olma ihtimali nedir?
Aşağıdaki soyağaçlarında birbirinden farklı iki hastalığın kaltımı gösterilmiştir. Koyu renkli bireyler bu özelliği göstermektedir.

Bu hastalıklar aşağıdakilerden hangisi olabilir?

Yukarıda soyağaçlarında kan grubu fenotipleri gösterilen bireylerden hangilerinin genotipi kesin olarak bilinemez?
Aşağıda dört ailenin Rh özelliklerini gösteren soyağaçları verilmiştir.

Yukarıda soyağaçlarında verilen,
I. 1 ve 4,
II. 2 ve 8,
III. 3 ve 9,
IV. 5 ve 7
Bireyleri arasında yapılacak evliliklerden hangilerinin çocuklarında kan uyuşmazlığı durumu gözlenebilir?
Aşağıda soyağacında iki ailenin bireylerinin kan grupları verilmiştir.

Bu aileler ile ilgili;
I. 1. ailenin doğacak 3. çocuğunda kan uyuşmazlığı görülebilir.
II. 2. ailenin 2. çocuğunda kan uyuşmazlığı görülebilir.
III. 1. ailenin ORh (-) çocukları olabilir, ancak 2. ailenin bu fenotipte çocukları olamaz.
Yargılarından hangileri doğrudur?

Yukarıdaki soyağacında;
- 1 ve7 nolu bireyler ARh (+),
- 3 ve 8 nolu bireyler ise ORh (-) dir.
Buna göre;
I. 2 nolu birey AB Rh(+) olamaz.
II. 4 ve 5 nolu bireylerin ikisi de O kan grubu olabilir.
III. 6 nolu birey B Rh(-) olabilir.
Yargılarından hangileri doğrudur?
Aşağıdaki soyağacında L ailesinin tek yumurta ikizleri olmuştur.

Soyağacındaki rakamlarla gösterilen bireylerden hangileri kesinlikle 0 geni taşır?

Yukarıdaki soyağacında "?" ile gösterilen bireyin kan grubunun 0 olma ihtimali nedir?